77体育钢构荣获合肥经济手艺开发区先进整体和先进小我私家称呼
宣布日期:2020/11/25 浏览次数:4822
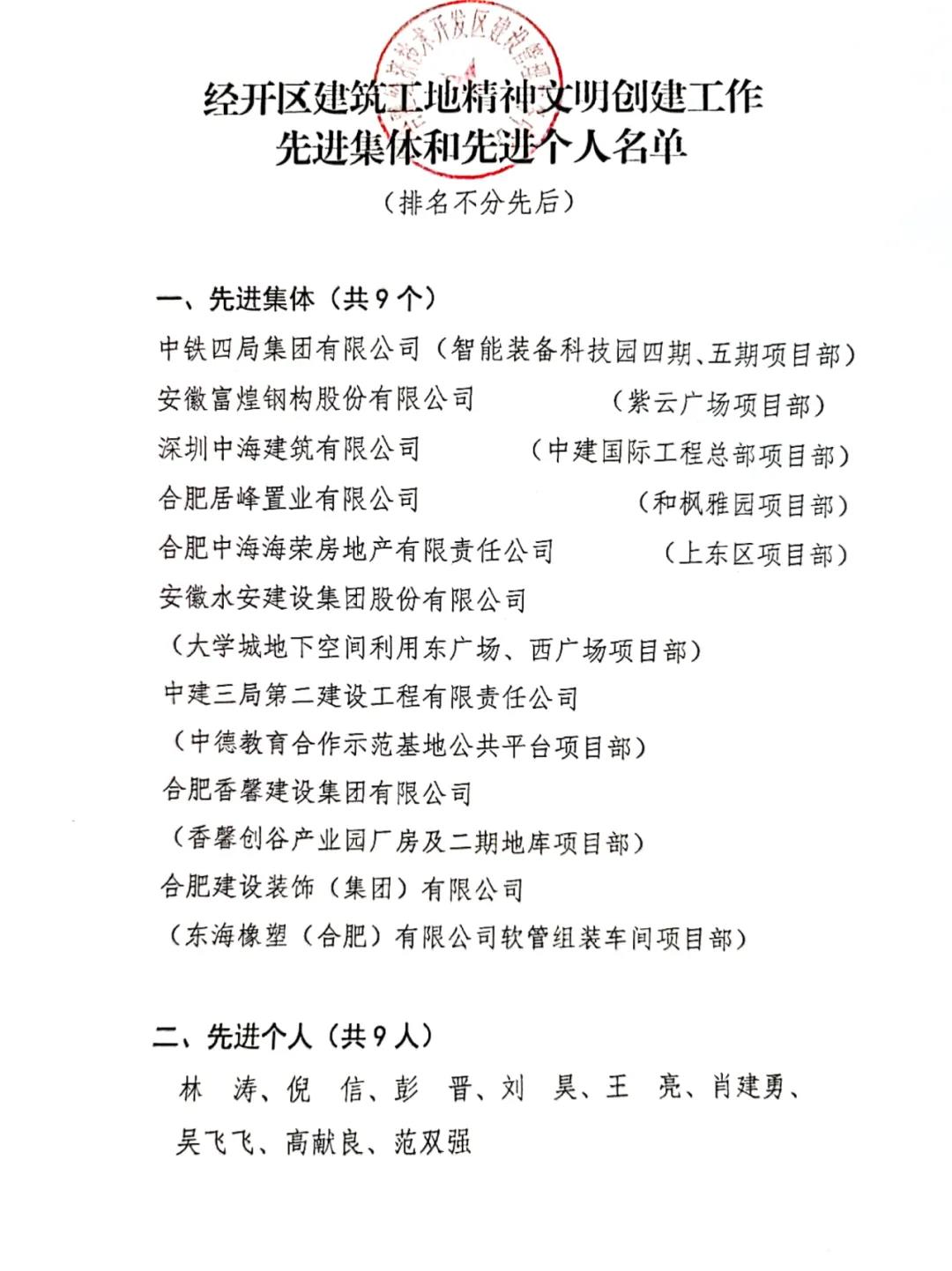
克日,合肥经济手艺开发区建设管理服务中心对建设第六届天下文明都会事情中事情效果突出的先进整体和先进小我私家举行转达表扬,安徽77体育钢构股份有限公司紫云广场项目部荣获经开区修建工地精神文明建设事情先进整体称呼,77体育钢构合肥紫云广场项目执行司理倪信荣获先进小我私家称呼。

本次被评选为经开区修建工地精神文明建设事情先进整体和先进小我私家的单位和小我私家都以培育和践行社会主义焦点价值观为基础,周全落实精神文明建设目的和使命,引发团结奋进力量、弘扬社会新风正气,在提升全民文明素质和都会文明水平方面做出了显著孝顺。
此次评选旨在鼓舞士气,发动全区建设项目各方责任主体牢靠建设效果,再创佳绩,推动经开区精神文明建设事情深入长期、常态化开展。77体育钢构股份有限公司作为国家住建部认定的首批“装配式修建工业基地”,始终紧跟区党工委、管委会的顽强向导,深入开展行业精神文明建设和清静达标运动,提高施工历程中的管理水平和文明水平,各项清静管理事情严酷凭证规范化的标准举行。
合肥紫云广场项目是77体育钢构承建的安徽省首个大型装配式钢结构公共修建,项目部在建设历程中深化精神文明建设事情,实验细腻化管理,创出新水平,做出新孝顺,高质量、高水平、高效益地将紫云广场项目打造成精品工程,成为行业内项目的杆,充分展现出77体育钢构雄厚的综合实力和先进的文明管理水平。
此次77体育钢构荣获经开区修建工地精神文明建设事情先进整体和先进小我私家称呼,必将再接再厉、锐意进取、与时俱进,切记初心、不忘使命,做好模范带举措用,为合肥市着力打造“五高地一树模”,为周全建成小康社会,奋力谱写现代化五大生长优美安徽建设新篇章作出更大的孝顺!


